为认真做好中高考期间环境噪声整治工作,给全市广大考生提供一个安静的学习、考试和休息环境,根据《中华人民共和国噪声污染防治法》《中华人民共和国治安管理处罚法》等有关规定,结合我市工作实际,制定如下方案。
一、整治时间
根据今年高考时间安排,在6月5日—6月8日集中开展环境噪声整治工作。“中考”期间,相关工作要求参照此通知执行。
二、整治重点
(一)施工环境噪声管控。从即日起至6月4日,除应急抢险外,禁止一切产生噪声的建筑施工(含装饰装修施工,下同)夜间作业。6月5日至6月6日,12:00—15:00和20:00—次日08:00期间,禁止所有建筑施工作业。6月7日08:00—6月8日17:00期间,禁止所有建筑施工作业。
(二)社会生活噪声管控。加强餐饮娱乐噪声监管和执法检查力度,严控各类露天商业宣传促销活动和露天娱乐活动噪声,倡导歌舞娱乐场所、酒吧提前闭店或暂停营业,以最大力度控制社会生活噪声。
(三)市容环境秩序管控。全面暂停占道宣传促销审批许可,全面禁止各考点、食宿点周边200米范围内商家出摊、摊贩设摊等临时占道经营行为。对于依法设置的临时夜市、临时摊区或其它夜晚经济区等采取必要措施,全面消除占道噪声污染。
三、整治要求
(一)强化组织领导。各县(市、区)住房城乡建设部门、城管执法部门要充分认识此次整治工作的重要性,积极谋划,精心部署,协作配合。主要领导要亲自安排,亲自督导,要根据考点、食宿点以及噪声污染突出区域,合理安排管控和处置责任人,确保噪声污染有效防治和控制。
(二)加强宣传引导。各县(市、区)住房城乡建设部门、城管执法部门要加强宣传教育引导,做细做实宣传解释工作,充分结合日常监督管理和日常执法巡查工作,主动上门宣传中高考期间环境噪声整治工作要求,引导管理对象主动配合,积极争取广大市民群众理解支持。
(三)严格执法纪律。各县(市、区)城管执法部门要坚持以人民为中心的服务理念,严格执行城管执法“六化”要求和“十五条”措施,注重工作方式方法,不得徇私舞弊,不得滥用职权,严防因中高考期间环境噪声整治工作引发负面舆情。
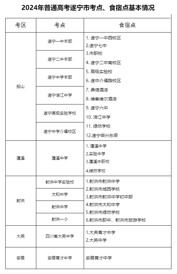
附件:1.2024年普通高考遂宁市考点、食宿点基本情况

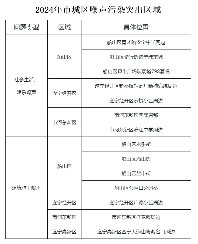
2.2024年市城区噪声污染突出区域

备注:此数据来源市热线中心1-5月噪音污染类投诉统计排名