遂开社事发〔2021〕40号
遂宁经济技术开发区社会事业局
关于印发2021年义务教育阶段学校招生工作
实施意见的通知
区内各学校:
现将《遂宁经济技术开发区2021年小学一年级招生入学工作实施意见》和《遂宁经济技术开发区2021年初中一年级招生入学工作实施意见》印发给你们,请遵照执行。
遂宁经济技术开发区社会事业局
2021年6月2日
遂宁经济技术开发区2021年
小学一年级招生入学工作实施意见
为全面贯彻《义务教育法》,促进义务教育优质均衡发展,根据《四川省教育厅关于做好2021年全省普通中小学招生管理工作的通知》(川教函〔2021〕103号)和《遂宁市教育和体育局关于做好2021年义务教育学校招生入学工作的通知》(遂教体函〔2021〕30号)等文件精神,结合遂宁经济技术开发区(以下简称经开区)实际,特制定经开区2021年小学一年级招生入学工作实施意见。
一、招生原则
(一)坚持统一招生和同步实施的原则。根据中、省和市教育主管部门关于普通中小学招生入学工作的相关文件精神,全区公、民办小学招生实施统一管理,由社会事业局统一确定招生计划(详见附件1),统一制定招生入学办法、统一发布招生信息。公、民办小学同步实施招生入学工作。区内公、民办小学招生方案须提前报所属教育行政主管部门审核备案后实施。
(二)坚持免试入学和划片入学的原则。小学招生入学实行免试入学,严禁以各种考试成绩或证书证明等作为招生依据。招生范围内不得选招漏招,禁止跨区域招生。确保辖区内符合条件的适龄儿童依法按时入学。(招生区域划分详见附件2)
在资料注册时,当适龄儿童的户籍与房屋(其父母在经开区内实名所属产权)处在区内两个招生区域的两所学校时,由适龄儿童法定监护人根据户籍或者产权房屋选择其中一所学校进行信息申报。
(三)坚持公平公正公开的原则。建立和完善经开区小学招生入学工作公示制度、咨询制度,加大信息公开力度,拓宽信息公开渠道,通过微信公众号、网站、报刊等向家长和社会及时推送办学条件、招生政策、招生计划、招生范围、招生程序、招生方式、收费标准、招生结果“八公开”,及时公布入学录取名单等信息。主动接受家长和社会监督,深入推进阳光招生、透明招生。保障好随迁子女、残疾儿童平等入学的权利,落实优抚对象子女入学政策。
二、招生对象
在2015年8月31日前(含2015年8月31日)出生年满六周岁并具备下列条件之一的适龄儿童:
(一)具有经开区户籍和房产或仅有经开区户籍的适龄儿童(以下简称“房户生”);
(二)其法定监护人具有经开区内实名所属房屋产权的适龄儿童(以下简称“购房生”);
(三)不属于以上两类情况,但实际居住在经开区的,且同时具备以下条件的适龄儿童:(以下简称“随迁子女”)
1.其法定监护人持公安部门颁发的有效居住证;
2.其法定监护人与用人单位依法签订的劳动合同,或工商营业执照。
(四)符合条件的烈士、现役军人、公安英模、高层次人才、直接参与救治新冠肺炎患者的一线医务工作者、遂州英才卡持卡人、招商引资投资人、港澳台同胞、援彝干部、见义勇为人员和建档立卡贫困家庭等特殊群体子女(以下简称“特殊群体子女”);
(五)不符合区内公办小学就读条件,属于区内民办学校招生范围的适龄儿童。
三、录取办法
对符合条件的适龄儿童,实行公办、民办小学同步报名、同步录取。
(一)民办小学录取办法
当预约民办小学学位的人数不足招生计划时,直接全部录取预约人员;当预约民办小学学位的人数超过招生计划时,实行电脑随机录取。
未被民办学校录取的适龄儿童,依据身份类别在公办学校报名期间内重新申报所在学区的公办学校。
(二)公办小学录取办法
区内各公办小学的招生区域按划定的2021年招生范围执行。各学校的招生区域相互独立,不重叠,覆盖全区。原则上各公办小学只能招收本校辖区内的招生对象。
所有公办小学均分三批次,按“房户生”——“购房生”——“随迁子女”的顺序依次录取。如果同一批次的预约适龄儿童人数超过学校学位空余数,则对本批次适龄儿童实行电脑随机录取,本批次未录取人员和后面批次的适龄儿童,由社会事业局统筹安排就读公办小学。
符合入学条件的“特殊群体子女”的特殊情况,由社会事业局会同相关学校予以妥善解决;在经开区已购房但未取得房屋产权证和区内拆迁未安置户,由社会事业局统筹优先安排就读公办小学;网络登记注册结束后,由外地迁入或因其他各种原因未登记注册的符合我区入学条件的适龄儿童,由社会事业局根据学位余缺统筹安排就读公办小学。
四、招生程序
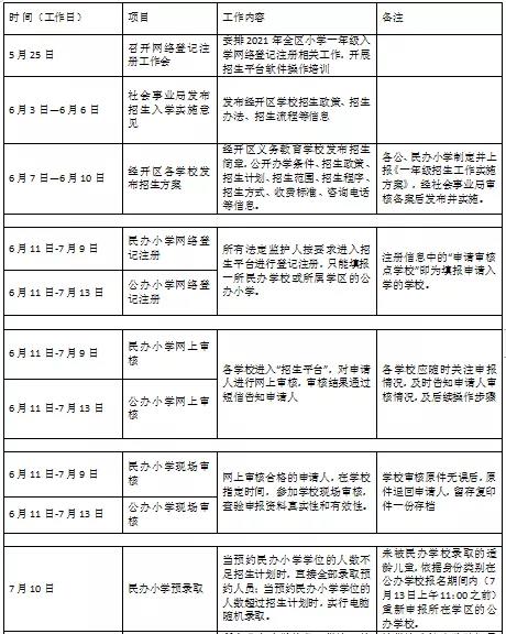
凡2021年秋季学期就读经开区小学一年级的适龄儿童(含特殊群体子女),统一按照“网络登记注册”—“网上审核”—“现场审核”—“预录取”—“统筹学位”—“录取”的程序进行。(招生日程安排见附件3)。
(一)网络登记注册 (由申请人填报)
1.民办小学网络登记注册时间:
6月11日00:00—7月9日上午11:00,
2.公办小学网络登记注册时间:
6月11日00:00—7月13日上午11:00。
网络注册登记渠道:
(1)PC端:
http://snzsbm.mymuxue.com:8083/#/
(2)微信端:
(3)二维码:
适龄儿童监护人,应在规定时间内从遂宁市教育和体育局官网进入“遂宁市义务教育招生服务平台”(以下简称“招生平台”,网址:http://snzsbm.mymuxue.com:8083/#/)进入“幼升小报名”,或从微信进入,或扫二维码进入。后两种方法进入后,左上角“市直属”应选择为“经开区”。注册,登录,添加子女信息,如实填报相关信息。符合条件的适龄儿童在“招生平台”上填报信息时,只能填报一所民办学校或所属学区的公办小学,注册信息中的“申请审核点学校”即为申请入学的学校。
严禁有学籍学生进行小学一年级新生注册报名。适龄儿童法定监护人,须对登记注册信息的真实性和合法性负责。对提供虚假报名信息或材料骗取入学资格的人员,将根据有关文件精神予以严肃处理。
(二)网上审核
1.民办小学网上审核时间:
6月11日00:00—7月9日上午11:00,
2.公办小学网上审核时间:
6月11日00:00—7月13日上午11:00。
各学校应尽早进入“招生平台”,对申请人进行网上审核,审核结果由学校短信告知家长,短信内容应包括网上审核是否通过,未通过的是什么原因,通过的应什么时间、携带什么资料,在什么地点参加现场审核。审核期间,申请人也可随时进入“招生平台”查询网审结果。
(三)现场审核
1.民办小学现场审核时间:
6月11日00:00—7月9日上午11:30,
2.公办小学现场审核时间:
6月11日00:00—7月13日上午11:30。
网审合格的申请人,根据学校的短信通知,携带相关资料原件和复印件一份,在指定时间,到指定地点,进行现场审核。一般情况下,“房户生”、“购房生”应携带户口本、房产证;“随迁子女”应携带户口本、居住证、与用人单位签订的劳动合同或工商营业执照,学校可根据情况适当增加儿童预防接种证、照片等要求。学校主要查验申报资料真实性,审核原件无误后,原件退回申请人,学校留存复印件一份存档。审核结果应当场告知学生家长。
(四)预录取
1.民办小学预录取时间:7月10日;
2.公办小学预录取时间:7月14日。
公、民办小学按照录取办法,在规定时间对现场审核合格的适龄儿童,进行预录取,将预录取结果短信告知家长,并告知正式录取时间。同时一键上报预录取名单。
特别提示:未被民办学校录取的适龄儿童,依据身份类别应在公办学校网上报名截止日期前(7月13日上午11:00之前)重新申报所在学区的公办学校。
(五)统筹学位
7月14—15日,对未被公、民办小学预录取的适龄儿童,社会事业局根据全区公办小学的学位剩余情况,统筹安排学位。
(六)录取
7月16日,经社会事业局审核后,公、民办小学对预录取学生予以正式录取,公布录取结果并短信通知家长,后续发放录取通知书。
五、工作要求
经开区小学招生入学工作涉及千家万户,是社会关注的焦点,也是关系到我区深化基础教育改革,全面实施素质教育,推进区域义务教育优质均衡发展的大事。各学校要高度重视,精心组织,认真实施,确保2021年招生入学工作顺利推进。
(一)进一步加强对学校招生入学工作的领导和监督。在教育行政主管部门的统筹指导协调下,各招生学校要成立招生工作领导小组,制订招生方案,细化工作措施,规范操作,服从统筹。社会事业局将全面监督招生工作各个环节,对各学校的招生宣传、报名登记、审核录取、学籍注册等重点环节加大督查力度,对违规招生行为要严肃查处,对相关责任人严肃追责问责。确保今年小学一年级招生入学工作顺利进行。
(二)严格规范招生行为。严格落实教育部“十项禁止”。各招生学校以及招生工作人员要严明招生纪律。要严格按统一发布的招生计划和划定的招生片区招生,学校不得擅自招收已被其他学校录取的学生,不得招收已取得小学学籍的学生。坚持公办、民办小学同步招生,按照统一部署,在规定的时间开展招生入学工作,不得提前招生。坚持免试入学,公办、民办小学均不得在招生和分班的过程中举行书面考试、面试或其它形式的变相考试,不得通过举办相关培训班或与其他机构、个人进行合作,提前选拔、特殊培养学生。坚持均衡分班,不得以任何名目设立重点班、实验班等。对违规招生的学校将追究学校负责人及相关责任人的责任。
(三)保障残疾儿童入学。切实保障“三残”等残疾适龄儿童接受义务教育的权利。各学校不得拒绝接收本辖区具有接受普通教育学习能力的“三残”等残疾适龄儿童随班就读,无法接受普通教育学习的残疾适龄儿童可到特殊教育学校就读或通过送教上门接受义务教育。
(四)加强学籍管理。各小学校要按照全国中小学生学籍信息管理系统要求,做好为新生注册学籍以及中、小学学籍信息的衔接工作,确保“一人一籍”,严禁出现人籍分离、空挂学籍、学籍造假等现象。并于2021年9月20日前完成学生学籍信息录入。
(五)加强招生宣传,做好信息公开。各校要做好招生宣传工作,按照统一部署,利用微信公众号、报刊、电视、橱窗、宣传栏、学校网站、咨询电话等多种方式,向学生家长和社会广泛宣传各项招生政策和招生程序,主动接受社会监督,增加招生工作的透明度,争取社会各界的理解和支持,有序推进,顺利完成2021年我区小学招生入学工作。
该实施意见解释权归社会事业局所有,咨询电话:2687312。
附件:
1.2021年遂宁经开区小学一年级指导性招生计划
2.2021年遂宁经开区小学招生区域划分表
3.2021年遂宁经开区小学一年级招生入学工作日程安排
附件1
2021年遂宁经开区小学一年级指导性招生计划
附件2
2021年遂宁经开区小学招生区域划分表
1.龙坪中小学校学区
南强街道办事处的张飞梁社区、定觉院社区、谢家店社区、清净寺社区、涪江社区、大转弯社区、天星坝社区等所辖区域。
2.金鱼实验学校学区
南强街道办事处的金鱼社区、机场社区、马宗岭社区、桐子桠社区、大石桥社区等所辖区域(除南津南路以东的南强街道办事处辖区)。
3.富源实验学校学区
银河路以西富源路以北天宫南路以西的富源路街道办事处所辖区域
4.遂宁七中学区
(开善东路与银河路交叉口)至(银河路与富源路交叉口)至(富源路与天宫南路交叉口)至(天宫南路与南环路交叉口),整个路线以东的经开区域。
5.广德中学学区
广德街道办事处所辖区域。
6.上宁学校学区
北固镇的石骨埝村、斑竹园村、窝窝店村、双拱桥村、飞凤村、铜鼓山村、联升村和火把堰村等所辖区域。
7.新月小学学区
北固镇的向山村、水库村、龙兴村、颐康社区和龙楼社区所辖区域。
8.玉龙中学学区
渠河以西明月路以南工商局以西的嘉禾街道办事处和北固镇玉堂村
9.明月小学学区
鸿发街以南明月河以北翠屏街(含)以东的嘉禾、九莲街道办事处所辖区域。
10.北固中学学区
鸿发街以北的嘉禾街道办事处所辖区域和九莲街道办事处辖区。
11.新桥小学学区
新桥镇的新凤社区、小坝村、杨板溪村、偏岩村、双堰村、长伍村、贵家垭村、登高村1—3社辖区;以飞虹桥和矮子桥之间的河为界,靠新桥小方向的新桥村所辖区域。
12.新桥中学学区
新桥镇的高岩村、菖蒲堰村、登高村4—6社、银子村辖区;以飞虹桥和矮子桥之间的河为界,靠新桥中学方向的新桥村所辖区域。
13.凤台小学学区
新桥镇的梓潼村、龙池村、洪江村、顺河村、顺江村、凤台村、黄连沱村、凤阁村辖区。
14.新太小学学区
新桥镇的高字库村、大青村、新羊村、关家湾村、菩提寺村、白家桥村、花祠村辖区。
注意事项
(一)各学区划分范围为暂行规定,随着城市的发展及区内教育资源变化,将适时进行学区范围的调整。
(二)学区划定后,各学校要确保学区内所有适龄儿童入学,原则上不得跨学区招生。
(三)本次学区划分适用于2021年秋季学期及以后小学一年级新生。
(四)具体报名事宜以各学校招生公告为准。
附件3
2021年遂宁经开区小学一年级招生入学工作日程安排


遂宁经济技术开发区2021年
初中一年级招生入学工作实施意见
为全面贯彻《义务教育法》,促进义务教育优质均衡发展,根据《四川省教育厅关于做好2021年全省普通中小学招生管理工作的通知》(川教函〔2021〕103号)和《遂宁市教育和体育局关于做好2021年义务教育学校招生入学工作的通知》(遂教体函〔2021〕30号)等文件精神,结合遂宁经济技术开发区(以下简称经开区)实际,特制定经开区2021年初中一年级招生入学工作实施意见。
一、招生原则
(一)坚持统一招生、同步实施的原则。小升初招生工作在市招生工作领导小组领导下,通过建设统一的招生报名录取平台,实行公办、民办学校同步报名、同步录取。区内民办初中学校招生方案须报所属教育行政主管部门审批后实施。各初中学校要严格执行实施意见,确保初中一年级招生入学工作顺利进行。区内公、民办初中学校招生方案须提前报所属教育行政主管部门审核备案后实施。
(二)坚持免试入学,划片招生的原则。根据义务教育免试就近入学总要求,严禁以各种考试成绩或证书证明等作为招生依据,不得选招漏招,确保辖区内符合条件的招生对象依法按时入学。
(三)坚持公平公正公开的原则。建立和完善经开区小学招生入学工作公示制度、咨询制度,加大信息公开力度,拓宽信息公开渠道,通过微信公众号、网站、报刊等向家长和社会及时推送办学条件、招生政策、招生计划、招生范围、招生程序、招生方式、收费标准、招生结果“八公开”,及时公布入学录取名单等信息。主动接受家长和社会监督,深入推进阳光招生、透明招生。保障好随迁子女、残疾儿童平等入学的权利,落实优抚对象子女入学政策。
二、招生计划
认真贯彻落实《四川省教育厅 四川省发展和改革委员会四川省财政厅关于印发<四川省实施消除义务教育学校大班额专项规划(2017—2020 年)>的通知》(川教〔2017〕43 号)文件精神, 初中起始年级班额原则上不超过50人,入学矛盾特别突出的招生片区,每班不得超过55人。社会事业局根据今年全区小学毕业生总数(含随迁子女),结合区内各公、民办初中招生规模,下达区内公、民办初中一年级指导性招生计划(详见附件1)。
三、招生区域
按照公平和就近原则,结合区内小学毕业人数、学校分布、学校规模、交通状况等实际情况,为每所公办初中学校科学划定招生区域(详见附件2),各学校的招生区域相互独立,不重叠,覆盖全区;民办学校根据有关要求自行设置招生区域。
四、招生对象
(一)九年一贯制学校符合直升条件的小学毕业生(以下简称“直升生”);
(二)具有经开区户籍的应届小学毕业生(以下简称“户籍生”);
(三)其法定监护人具有经开区内实名所属房屋产权的应届小学毕业生(以下简称“产权房屋生”);
(四)不属于以上三类情况,但实际居住在经开区的,且同时具备以下条件的应届小学毕业生:(以下简称“随迁子女”)
1.其父、母或其他法定监护人持公安部门颁发的有效居住证;
2.其父、母或其他法定监护人与用人单位依法签订的劳动合同,或工商营业执照。
(五)不符合区内公办初中就读条件,属于区内民办学校招生范围的应届小学毕业生;
(六)符合条件的烈士、现役军人、公安英模、高层次人才、直接参与救治新冠肺炎患者的一线医务工作者、遂州英才卡持卡人、招商引资投资人、港澳台同胞、援彝干部、见义勇为人员和建档立卡贫困家庭等特殊群体的应届小学毕业生子女(以下简称“特殊群体子女”)。
五、招生方式
一、公、民办九年一贯制学校符合条件的小学毕业生,在本校实施“校内直升”计划的前提下,可自愿申请直接就读本校初中一年级,经学校审核通过予以录取,即“校内直升”(学校是否实施“校内直升”,由学校自主确定并在网络登记注册前告知家长);
二、所有公办初中学校根据教育主管部门划定的招生区域进行“划片招生”;
三、民办初中学校招生时,若预约人数不足招生计划,直接全部录取预约人员;若预约人数超过招生计划时,实行电脑随机录取。
六、录取办法
(一)民办初中一年级录取办法
实施了“校内直升”计划的九年一贯制民办学校,优先招收本校“直升生”,剩余学位招收符合条件的其他小学毕业生,当剩余学位数大于现场审核通过人数时,直接全部录取;当剩余学位数小于现场审核通过人数时,实行电脑随机录取。
其他民办初中学校,不涉及“校内直升”,所有初中一年级招生计划均直接用于现场审核通过人数,当现场审核通过人数不足招生计划时,直接全部录取;当现场审核通过人数超过招生计划时,实行电脑随机录取。
未被民办初中学校录取且符合我区公办初中学校招生条件的小学毕业生,依据身份类别在公办学校报名期间内(7月13日上午11:00之前)重新申报所在学区的公办学校。
(二)公办初中一年级录取办法
1.实施了“校内直升”计划的公办九年一贯制学校,优先招收本校“直升生”。
2.实施了“校内直升”计划的公办初中剩余学位以及其他公办学校的初中一年级学位,按“划片招生”方式进行录取。
各公办初中的招生区域按划定的2021年招生范围执行。原则上各公办初中学校只能招收本校辖区内的招生对象。
除了“直升生”以外,所有公办初中学校均分三批次,按“户籍生”——“产权房屋生”——“随迁子女”的顺序依次录取。如果同一批次的预约招生对象人数超过学校学位空余数,则对本批次招生对象实行随机录取,本批次未录取人员和后面批次的招生对象,由社会事业局统筹安排就读公办初中学校。
符合入学条件的“特殊群体子女”的特殊情况,由社会事业局会同相关学校予以妥善解决;在经开区已购房但未取得房屋产权证和区内拆迁未安置户,由社会事业局统筹优先安排就读公办初中一年级;网络登记注册结束后,由外地迁入或因其他各种原因未登记注册的符合我区入学条件的招生对象,由社会事业局根据学位余缺统筹安排就读公办初中学校。
七、招生程序
凡申请2021年秋季学期经开区初中一年级学位的招生对象,统一按照“网络登记注册”—“网上审核”—“现场审核”—“预录取”—“统筹学位”—“录取”的程序进行。(招生日程安排见附件3)。
网络注册登记渠道:
(1)PC端:
(2)微信端:
(3)二维码:
适龄儿童监护人,应在规定时间内从遂宁市教育和体育局官网进入“遂宁市义务教育招生服务平台”(以下简称“招生平台”,网址:http://snzsbm.mymuxue.com:8083/#/)进入“小升初报名”,或从微信进入,或扫二维码进入,后两种方法进入后,左上角“市直属”应选择为“经开区”。注册,登录,添加子女信息,如实填报相关信息。符合条件的适龄儿童在“招生平台”上填报信息时,只能填报一所民办初中学校或所属学区的公办初中学校,注册信息中的“申请审核点学校”即为申请入学的学校。
严禁有学籍学生进行初中新生一年级注册报名。申请学生及法定监护人,须对登记注册信息的真实性和合法性负责。对提供虚假报名信息或材料骗取入学资格的人员,将根据有关文件精神予以严肃处理。
(二)网上审核
1.民办初中学校网上审核时间:
6月11日00:00—7月9日上午11:00,
2.公办初中学校网上审核时间:
6月11日00:00—7月13日上午11:00。
各学校应尽早进入“招生平台”,对申请人进行网上审核,审核结果由学校短信告知家长,短信内容应包括网上审核是否通过,未通过的是什么原因,通过的应什么时间、携带什么资料,在什么地点参加现场审核。审核期间,申请人也可随时进入“招生平台”查询网审结果。
(三)现场审核
1.民办初中学校现场审核时间:
6月11日00:00—7月9日上午11:30,
2.公办初中学校现场审核时间:
6月11日00:00—7月13日上午11:30。
网审合格的申请人,根据学校的短信通知,携带相关资料原件和复印件一份,在指定时间,到指定地点,进行现场审核。一般情况下,“房户生”、“购房生”应携带户口本、房产证;“随迁子女”应携带户口本、居住证、与用人单位签订的劳动合同或工商营业执照,学校可根据情况适当增加要求。学校主要查验申报资料真实性,审核原件无误后,原件退回申请人,学校留存复印件一份存档。审核结果应当场告知学生家长。(特别提示,如果是学校同意的“校内直升”学生,则申请人无须进行现场审核)
(四)预录取
1.民办初中学校预录取时间:7月10日;
2.公办初中学校预录取时间:7月14日。
公、民办初中学校按照录取办法,在规定时间对现场审核合格的应届小学毕业生,进行预录取,将预录取结果短信告知家长,并告知正式录取时间。同时一键上报预录取名单。
特别提示:未被民办学校预录取的小学毕业生,依据身份类别应在公办初中学校网上报名截止日期前(7月13日上午11:00之前)重新申报所在学区的公办初中学校。
(五)统筹学位
7月14—15日,对未被公、民办初中学校预录取的经开区应届小学毕业生,社会事业局根据全区公办初中学校的学位剩余情况,统筹安排学位。
(六)录取
7月16日,经社会事业局审核后,公、民办初中学校对预录取学生予以正式录取,公布录取结果并短信通知家长,后续发放录取通知书。
八、工作要求
做好小升初工作,维护良好招生秩序,是加快推进我区基础教育健康发展,切实保障人民群众利益的根本要求,是营造风清气正教育生态的重要体现。教育部门和学校要高度重视,精心组织实施,确保 2021 年招生工作顺利推进。
(一)统一思想,提高认识。区内各学校要高度重视招生工作,将思想和行动统一到中、省、市、区关于规范招生工作的要求上来,要讲政治、守规矩、顾大局,严格遵守招生纪律,切实做到思想认识一致,行动步调一致,确保初中招生工作公正公平、阳光透明,不断增强人民群众对教育的获得感。
(二)加强领导,强化监督。在教育行政主管部门的统筹指导协调下,各招生学校要成立招生工作领导小组,制订招生方案,细化工作措施,规范操作,服从统筹,确保我区初中招生工作顺利进行。社会事业局将全面监督初中招生工作各个环节,对各学校的招生宣传、报名登记、审核录取、学籍注册等重点环节加大督查力度,对违规招生行为要严肃查处,对相关责任人严肃追责问责。
(三)加强工作管理,规范招生行为。严格落实教育部关于中小学招生“十项禁令”纪律要求:严禁无计划、超计划组织招生,招生结束后,学校不得擅自招收已被其他学校录取的学生;严禁自行组织或与社会培训机构联合组织以选拔生源为目的的各类考试,或采用社会培训机构自行组织的各类考试结果;严禁提前组织招生,变相“掐尖”选生源;严禁公办学校与民办学校混合招生、混合编班;严禁以高额物质奖励、虚假宣传等不正当手段招揽生源;严禁任何学校收取或变相收取与入学挂钩的“捐资助学款”;严禁以各类竞赛证书、学科竞赛成绩或考级证明等作为招生依据;严禁设立任何名义的重点班、快慢班;严禁初中学校对学生进行中考成绩排名、宣传中考状元和升学率;严禁出现人籍分离、空挂学籍、学籍造假等现象。规范入学管理,实施均衡编班,按照“班额、生源、男女比例等基本均衡”的原则,均衡分配学生和配置教学师资。
(四)加强学籍管理。利用学籍系统规范初中学校招生,在学籍系统中设置招生计划数,落实招生计划刚性执行。按照全国中小学生学籍信息管理系统要求,做好小升初学生学籍信息衔接工作,确保“一人一籍”,信息准确。
(五)加强招生宣传,做好信息公开。各校要做好招生宣传工作,按照统一部署,利用微信公众号、报刊、电视、橱窗、宣传栏、学校网站、咨询电话等多种方式进行宣传,做到“八公开”(办学条件、招生政策、招生计划、招生范围、招生程序、招生方式、收费标准、招生结果),及时公布申请审核名单、入学录取名单等信息。各学校招生宣传必须规范、合法合规,不得发布虚假宣传资料和信息,不得在宣传中诋毁其他学校,不得在宣传中炒作中考排名、升学率等信息。主动接受家长和社会监督,增加招生工作的透明度,争取社会各界的理解和支持,确保 2021 年全区小升初工作公开、公平、公正。
该实施意见解释权归社会事业局所有,咨询电话:2687312。
附件:
1.2021年遂宁经开区初中一年级指导性招生计划
2.2021年遂宁经开区初中一年级招生区域划分表
3.2021年遂宁经开区初中一年级招生入学工作日程安排
附件1
2021年遂宁经开区初中一年级指导性招生计划
附件2
2021年遂宁经开区初中一年级招生区域划分表
1.遂宁七中学区
富源路街道办事处、南强街道办事处、龙坪街道办事处辖区
2.广德中学学区
广德街道办事处辖区(不含西园社区)。
3.上宁学校学区
北固镇的石骨埝村、斑竹园村、窝窝店村、双拱桥村、飞凤村、铜鼓山村、联升村和火把堰村等所辖区域。
4.玉龙中学学区
蜀秀街以南(含西山路、明月路、玉龙路、站南路、龙桥路和民营路等)的嘉禾街道办事处和北固镇的玉堂村、向山村、水库村、龙兴村、颐康社区和龙楼社区等所辖区域。
5.北固中学学区
蜀秀街以北的嘉禾街道办事处和九莲街道办事所辖区域。
6.新桥中学学区
新桥镇的新凤社区、新桥村、高岩村、登高村、双堰村、长伍村、贵家垭村、凤阁村、梓潼村、龙池村、洪江村、顺河村、顺江村、凤台村、黄连沱村、小坝村、杨板溪村、偏岩村、菖蒲堰村、银子村等所辖区域。
7.新太中学学区
新桥镇的高字库村、大青村、新羊村、关家湾村、菩提寺村、白家桥村、菖蒲堰村、花祠村、银子村等所辖区域。
注意事项
(一)各学区划分范围为暂行规定,随着城市的发展及区内教育资源变化,将适时进行学区范围的调整。
(二)学区划定后,各学校要确保学区内所有招生对象入学,原则上不得跨学区招生。
(三)本次学区划分适用于2021年秋季学期及以后初中一年级新生。
(四)具体报名事宜以各学校招生公告为准。
附件3
2021年遂宁经开区初中一年级招生入学工作日程安排