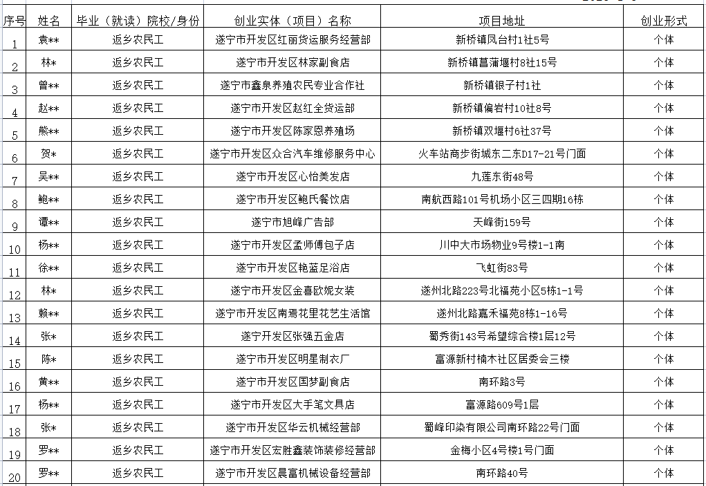
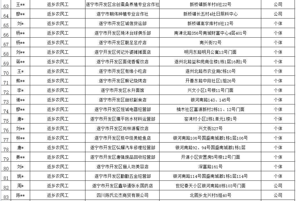
遂宁经济技术开发区2022年4季度创业补贴公示名单
现将2022年4季度创业补贴人员名单进行公示,符合条件人员将享受壹万元创业补贴。公示时间7天(2023年1月3日-2023年1月7日)。园区劳动保障部门监督举报电话:0825-2913230。
遂宁经济技术开发区劳动保障与民政事务局
2023年1月3日






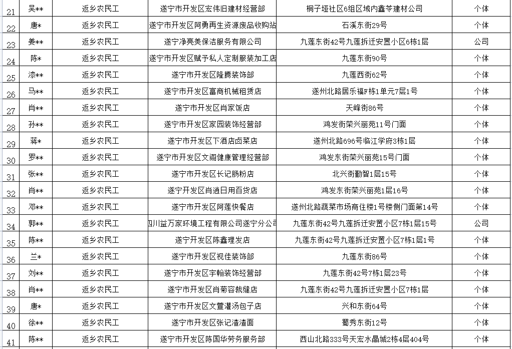
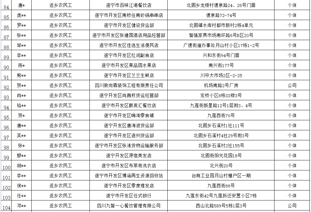
遂宁经济技术开发区2022年4季度创业补贴公示名单
现将2022年4季度创业补贴人员名单进行公示,符合条件人员将享受壹万元创业补贴。公示时间7天(2023年1月3日-2023年1月7日)。园区劳动保障部门监督举报电话:0825-2913230。
遂宁经济技术开发区劳动保障与民政事务局
2023年1月3日





