今天是:2025年12月08日
国家级遂宁经济技术开发区
来信时间
2022-05-23
来信标题
关于食品违法行为举报奖励未实施投诉
来信内容
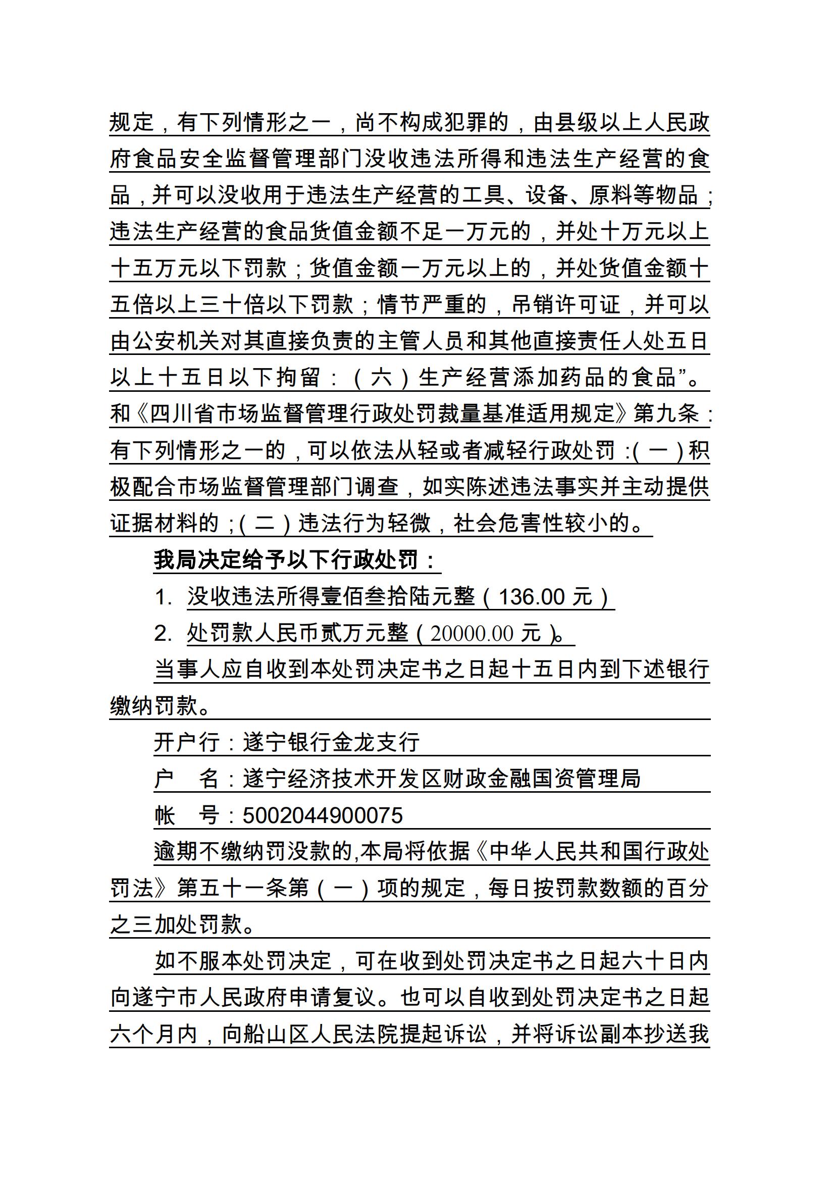
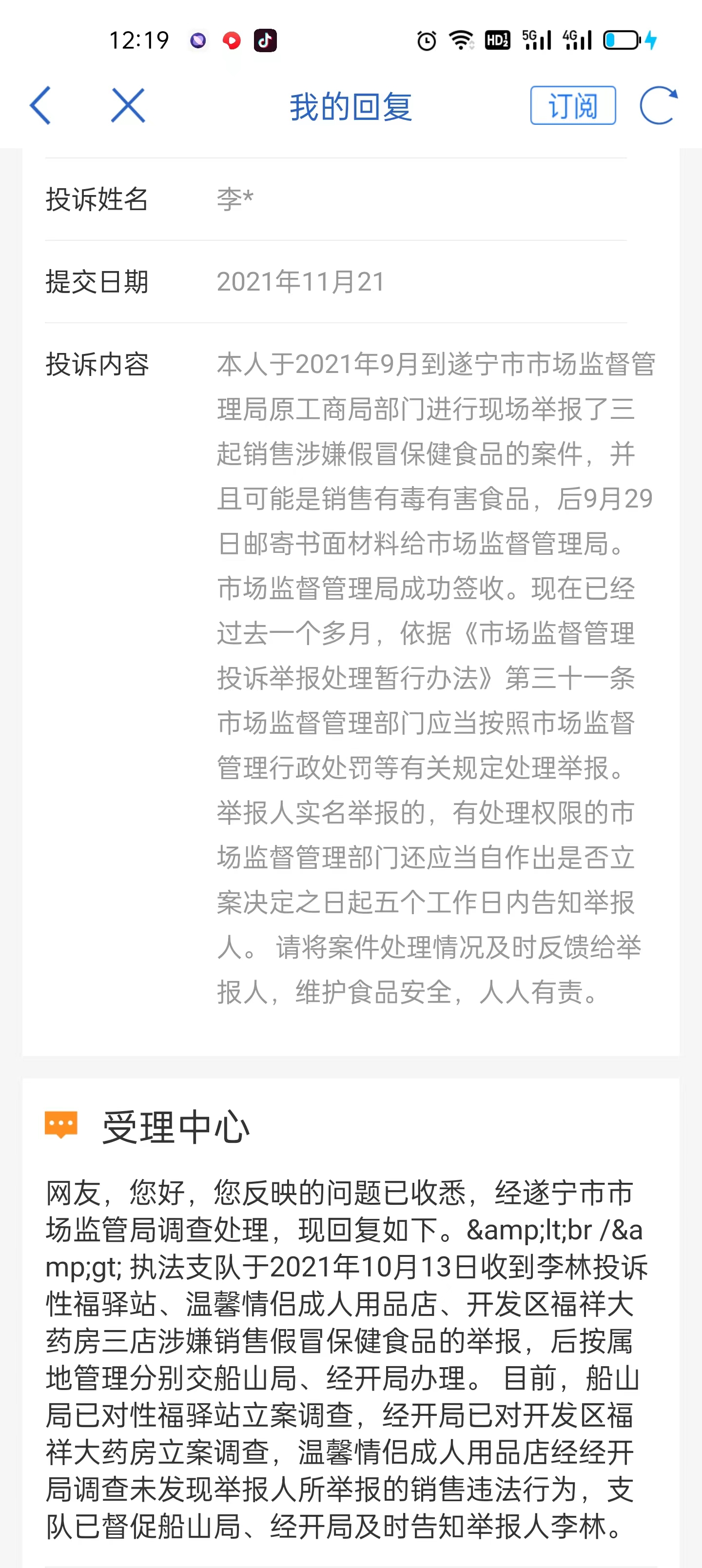
2021年本人到遂宁市市场监督管理局 举报开发区福祥大药房销售假冒保健食品,后转交给经开区监管局办理,后经过本人申请2021年11月25日经开区回复正在立案调查,2022年1月经开区市场监管局作出行政处罚对被举报人处以罚款2万元。本人举报时间发生在2021年10月依据当时的法律《食品药品违法行为举报奖励办法》 第九条举报奖励根据举报证据与违法事实查证结果,分为三个奖励等级: 一级:提供被举报方的详细违法事实、线索及直接证据,举报内容与违法事实完全相符。第十条各省级食品药品监督管理部门可结合本行政区域实际,按照涉案货值金额或者罚没款金额、奖励等级等因素综合计算奖励金额,每起案件的奖励金额原则上不超过50万元。具体奖励标准如下: (一)属于一级举报奖励的,一般按涉案货值金额或者罚没款金额的4%—6%(含)给予奖励。按此计算不足2000元的,给予2000元奖励。后本人2022年4月29日到经开区分局书面申请提出奖励申请,至今未作回复,请依法作出奖励。
办理情况
  • 您好,您所述基本属实。目前因经开区市场监管分局2022年相关专项经费还未下拨,待下拨后将予以兑付奖励。

    市场监管分局   2022-05-27